Wednesday April 2026

হটলাইন

সেবা এবং ধাপ

নং শিরোনাম সেবার ধাপ কার্যকলাপ
  
শিক্ষার গুণগত মান সংরক্ষণ ও উন্নয়ন সংক্রান্ত কার্যক্রম দেখুন
প্রতিষ্ঠান পর্যায়ে একাডেমিক ও প্রশাসনিক তত্ত্বাবধান এবং পরিদর্শন ধাপসমূহ দেখুন
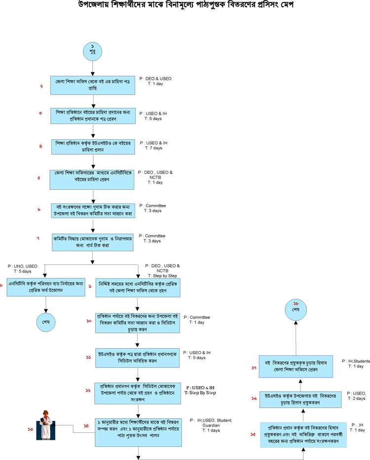
উপজেলার শিক্ষা প্রতিষ্ঠানসমূহে বিনামূল্যের পাঠ্যপুস্তক বিতরণের প্রসেস ম্যাপ দেখুন
দেখছেন ১ থেকে ৩ পর্যন্ত, মোট ৩ এন্ট্রি

এক্সেসিবিলিটি

স্ক্রিন রিডার ডাউনলোড করুন